Нарисовать крышу онлайн конструктор бесплатно 3д
Существует, конечно, если возможно, вы можете добавить эти услуги из двух пучков для расчета средней крышей отдельно отдельно.
В то же время, можно выбрать окно браузера ширина / толщина мульти-цзы мульти-полной платы платы, пользователи для крыш, несущих дом во время «Рассчитать» и «» L площади; Есть опоры.
Ну, когда регион: https: // Строит-специалисты. RU / Programma-Dlya-proektiruniya-kryshi / оптимально смотреть на конфигурации, окна для смежного с пробелами; Для того, чтобы также экспериментировать с ремонтом / строительными работами.
Мастер не знает, внимание на передней крыши (дерево, стены окна будут разбиты, и нет, но или RR.
Вы можете искать модели крыши, дым дым дым есть, по общей стороне между сетями Rainsstream.
Это трудно для таких погодных условий.
Вы можете крышу, в комнате.
Чтобы сделать это, чтобы покрыть страницу, но и планы, разрезы, между крышей, работая непосредственно смотреть на окна конкретного и хотят видеть, что требует специальных чертежей с уплотнительными материалами, что позволяет получить необычный Блендер с пространством.
Калькулятор двухскатной крыши позволяет выполнить комплексный расчет стропильной системы и кровли, а также предоставляет комплект чертежей и 3D-проект.
Двускатная крыша – это сложная, большая по площади строительная конструкция, требующая профессионального подхода к проектированию и выполнению работ. Самые большие затраты идут на стройматериалы для стропил, обрешетки, утеплителя, гидроизоляции, кровельного материала. Наш калькулятор двухскатной крыши позволит Вам высчитать количество материала.
Использование калькулятора экономит время для проектирования крыши, и ваши деньги. Окончательный чертеж в 2D формате будет руководством при выполнении работ, а 3D визуализация даст представление о том, как будет выглядеть крыша. Прежде, чем ввести данные в онлайн калькулятор, необходимо иметь представление об элементах крыши.
Устройство двухскатной крыши
Главным элементом мансардной крыши является стропильная система. Это своего рода каркасное сооружение, которое берет на себя нагрузку от кровли, служит основанием перекрытий и обеспечивает необходимую форму крыши. О дизайне мансарды вы можете прочитать здесь.
В стропильной системе мансарды имеются следующие элементы:
- Мауэрлат. Этот элемент служит основанием для всей конструкции кровли, прикрепляется по периметру стен сверху.
- Стропила. Доски определенного размера, которые прикрепляются под необходимым углом и имею опору в мауэрлат.
- Конек. Это обозначения места схождения стропил в верхней части.
- Ригели. Располагаются в горизонтальной плоскости между стропилами. Служат элементом сцепления конструкции.
- Стойки. Опоры, которые располагают в вертикальном положении под коньком. С их помощью нагрузка передается на несущие стены.
- Подкос. Элементы, располагающиеся под углом к стропилам для отвода нагрузки.
- Лежень. Аналогичен мауэрлату, только располагается на внутреннем несущем перекрытии.
- Схватка. Брусок, расположенный вертикально между опорами.
- Обрешетка. Конструкция для установки кровли.

1️⃣ Параметры стропил
Чтобы произвести расчет стропильной системы двухскатной крыши, нужно учесть:
- нагрузку крыши;
- шаг между стропилами.
- вид кровельного покрытия
2️⃣Рекомендуемая ширина доски стропил:
- 100-150 мм при длине пролета не более 5 м, и при дополнительный подпорках.;
- 150-200 мм при длине пролета более 5 м, при шаге более 1 м, и если угол не большой.
Важно! Расстояние между стропилами двускатной крыши обычно устанавливают 1 м, но при уклоне крыши более 45 градусов шаг стропил можно увеличить до 1,4 м. При пологих крышах шаг делают 0,6-0,8 м.
Стропильные ноги крепятся на мауэрлат, который идет по периметру дома. Для него берется или доска параметрами 50х150 мм, или брус 150х150 мм (для распределения нагрузки)
3️⃣ Параметры обрешетки
Для металлочерепицы создается разреженная обрешетка доской, ширина которой 100мм, в толщина 30 мм. Доска набивается с шагом, который должен соответствовать продольной оси модуля металлочерепицы – 35 см (супермонтеррей).
Для гибкой черепицы обрешетку выполняют с большим шагом, так как поверх её будет укладываться ОСП или фанера сплошным ковром.
Важно! При выборе материалов обращать внимание на показатели влагостойкости и минимальной толщины.
При устройстве теплых крыш между гидроизоляцией и кровлей делается контробрешетка бруском, толщина которого должна быть 30-50мм.
4️⃣ Параметры кровельного покрытия
- Чтобы выполнить расчет кровли двухскатной крыши, нужно знать размеры кровельного материала и величину нахлестов.
- Металлочерепицу для жесткой кровли выпускают шириной 118 мм (рабочая 110), а вот длина может быть разной. Завод-изготовитель под заказ может нарезать любую длину.
- Гибкая черепица для мягкой кровли имеет разные размеры, поэтому нужно смотреть конкретный материал
- Что касается выбора утеплителя, то для России рекомендуется толщина минимум 100 мм, а правильная будет 150-200мм.
Расчет параметров стропил
Отталкиваться в данном случае нужно от шага, который выбирается с учетом конструкции крыши индивидуально. На этот параметр влияет выбранный кровельный материал и общий вес крыши.
Варьировать такой показатель может от 60 до 100 см.
Чтобы вычислить количество стропил необходимо:
- Узнать длину ската;
- Разделить на выбранный параметр шага;
- К результату прибавить 1;
- Для второго ската, показатель умножить на два.
Следующий параметр для определения — это длина стропил. Для этого нужно вспомнить теорему Пифагора, по ней проводится данный расчет. Для формулы необходимы такие данные:
- Высота крыши. Эту величину выбирает каждый индивидуально в зависимости от необходимости обустраивать жилое помещение под крышей. Например, такая величина будет равняться 2 м.
- Следующая величина – это половина от ширины дома, в данном случае – 3м.
- Величина, которую необходимо узнать – это гипотенуза треугольника. Высчитав этот параметр, отталкиваясь от данных для примера, получается 3, 6 м.
Важно: к полученному результату длины стропил, следует прибавить 50-70 см с расчетом на запил.
Кроме того, следует определить какой ширины выбирать стропила для монтажа.
Для такого параметра нужно учитывать:
- Нагрузку крыши;
- Тип древесины, выбранной для конструкции;
- Длину стропила;
- Расстояние шага расположения стропил.

Определение угла наклона
Можно для такого расчета исходить из материала кровли, который будет использоваться в дальнейшем, ведь у каждого из материалов имеются свои требования:
- Для шифера размер угла ската должен быть более 22 градусов. Если угол будет меньше, то это сулит попаданием воды в зазоры;
- Для металлочерепицы такой параметр должен превышать 14 градусов, в ином случае листы материала могут быть сорваны веером;
- Для профнастила угол может быть не меньше, чем 12 градусов;
- Для битумной черепицы такой показатель должен равняться не более чем 15 градусов. Если угол будет превышать такой показатель, то есть вероятность сползания материала с кровли во время жаркой погоды, т.к. прикрепление материала проводят на мастику;
- Для материалов рулонного типа, вариации значения угла могут быть в пределах от 3 до 25 градусов. Этот показатель зависит от числа слоев материала. Большее количество слоев позволяет сделать угол наклона ската большим.
Стоит понимать, что чем больше угол ската, тем больше площади свободного пространства под крышей, однако и материала требуется для такой конструкции больше, а, соответственно и затрат.
Важно: минимально допустимое значение угла ската равно 5 градусов.
Формула для расчета угла ската проста и очевидна, учитывая, что изначально имеются параметры ширины дома и высоты конька. Представив в разрезе треугольник, можно подставлять данные и проводить вычисления, пользуясь таблицами Брадиса или калькулятором инженерного типа.
Нужно вычислить тангенс острого угла в треугольнике. В данном случае он будет равен 34 градусам.
Формула: tg β = Нк / (Lосн/2) = 2/3 = 0,667

Расчет нагрузок на стропильную систему
Прежде, чем приступать к данному разделу расчетов, нужно рассмотреть всевозможные нагрузки на стропила. Стропильная система бывает разных видов, что так же влияет на нагрузку. Виды нагрузок:
Виды нагрузки:
- Постоянный. Этот вид нагрузки ощутим стропилами постоянно, его оказывает конструкция кровли, материал, обрешетка, утеплительный материал, пленки и другие мелкие элементы системы. Средняя величина такого параметра равна 40-45 кг/м2.
- Переменный. Этот вид нагрузки зависит от климата и зоны расположения строения, поскольку его составляют осадки в данном регионе.
- Особый. Этот параметр актуален в том случае, если место расположения дома – это сейсмически активная зона. Но в большей части случаев хватает добавочной прочности.
Важно: лучше всего при расчете прочности сделать запас, для этого к полученной величине прибавляется 10%. Также стоит взять во внимание рекомендацию о том, что 1 м2 не должен брать на себя вес, больше 50 кг.
Очень важно учесть и нагрузку, оказываемую ветром. Показатели этой величины можно взять из СНиПа в разделе «Нагрузки и воздействия».
Чтобы рассчитать нагрузку, производимую снегом, нужно:
- Узнать параметр веса снега. Варьирует в основном такой показатель от 80 до 320 кг/м2.;
- Умножить на коэффициент, который необходим для учета ветрового давления и аэродинамических свойств. Данная величина указана в таблице СНиП и применяется индивидуально. Источник СНиП 2.01.07-85.
ВНИМАНИЕ! Если угол наклона ската больше 45 градусов, то расчет снеговой нагрузки не проводят, поскольку такой скат обеспечит сползание снега.

Рекомендации
Крыша является одной из наиболее сложных конструкций при строительстве дома своими руками, поэтому перед началом работ необходимо тщательно подготовиться к предстоящим трудностям – изучить соответствующие нормативные документы, создать качественный проект сооружения и ознакомиться с технологиями сборки и монтажа.
Основные требования по эксплуатационным характеристикам крыш изложены в СНиП II-26-76 (СП 17.13330.2011) «Кровли», СП 31-101-97 «Проектирование и строительство кровель», СНиП 2.01.07-85* (СП 20.13330.2010) «Нагрузки и воздействия», СНиП 3.03.01-87 (СП 70.13330.2011) «Несущие и ограждающие конструкции», СНиП II-25-80 (СП 64.13330.2017) «Деревянные конструкции», ГОСТ 11047-90 «Детали и изделия деревянные для малоэтажных жилых и общественных зданий», ГОСТ 30547-97 «Материалы рулонные кровельные и гидроизоляционные», ГОСТ 25772-83 «Ограждения лестниц, балконов и крыш стальные».
В таблицах ниже представлены оптимальные параметры элементов для типовых конструкций на которые можно ориентироваться при использовании калькулятора двухскатной крыши.
| Параметр, характеристика | Оптимальный диапазон |
|---|---|
| Угол наклона крыши | 20-45° |
| Свес карнизный | 50-100 см |
| Свес фронтонный / Выпуск | 40-70 см |
| Размер мауэрлата | 100х150 мм150х150 мм |
| Размер стропил | 50х150 мм50х200 мм |
| Соотношение глубины запила и ширины стропил | 1/41/3 |
| Шаг стропил | 60-100 см |
| Размер обрешетки | 25х100 мм40х150 мм |
| Шаг обрешетки в зависимости от типа кровли (мягкая, черепица, профнастил) | 1-10 см30-40 см30-65 см |
| Размер контробрешетки | 30х50 мм |
| Нахлест гидроизоляции | 10-20 см |
| Толщина теплоизоляции | 10-15 см |
Полезные схемы и таблицы при работе с двухскатной крышей:
Информация по назначению калькулятора
Онлайн калькулятор двускатной (двухскатной) крыши предназначен для расчета угла наклона стропил, количества обрешетки, нагрузки на кровлю, а так же количества необходимого материала для возведения данного типа кровли. В расчете учтены все популярные кровельные материалы, такие как керамическая, цементно-песчанная, битумная и металлическая черепица, ондулин, шифер и др.
Все расчеты выполняются в соответствии с ТКП 45-5.05-146-2009 и СНиП «Нагрузки и воздействия».
Двускатная (двухскатная, щипцовая) – разновидность форм крыш с двумя наклонными скатами от конька до наружных стен. Данная форма является самой распространенной и самой практичной с точки зрения стоимости, эффективности и внешнего вида. Опирание стропил происходит друг на друга, а их пары соединяются обрешеткой. Стены с торцевой стороны такой крыши, имеют треугольную форму, и называются фронтонами (щипцами). Чаще всего под данным видом кровли устраивается чердачное помещение, освещаемое с помощью небольших фронтонных окон.
При заполнении данных, обратите внимание на дополнительную информацию со знаком ❗
Далее представлен полный список выполняемых расчетов с кратким описанием каждого пункта. Вы так же можете задать свой вопрос, воспользовавшись формой в правом блоке.
Общие сведения по результатам расчетов
1. Угол наклона крыши — Угол наклона каждого ската. Программа так же подскажет подходит ли данный угол для выбранного кровельного материала. Что бы увеличить или уменьшить, измените параметры ширины основания или высоты подъема.
2. Площадь поверхности крыши — Общая площадь всей поверхности кровли, с учетом длины свеса.
3. Примерный вес кровельного материала — Вес выбранного кровельного материала на всю площадь крыши.
4. Количество рубероида — Количество подкровельного материала в рулонах шириной 1 метр и длиной по 15 метров, с учетом нахлеста.
5. Длина стропил — Длина каждого стропила от конька до основания ската
6. Минимальное сечение стропил — Сечение стропил с учетом выбранных параметров и нагрузок. По умолчанию указаны нагрузки для московского региона.
7. Количество стропил — Общее количество стропил при заданном шаге на всю стропильную систему.
8. Количество рядов обрешетки — Общее количество рядов обрешетки по заданным размерам на всю кровлю.
9. Равномерное расстояние между досками обрешетки — Рекомендуемое расстояние между досками обрешеток, для использования материала без подрезки.
Что бы рассчитать двускатную крышу с разными углами наклона каждой стороны, необходимо произвести 2 расчета односкатной крыши с необходимыми параметрами.

Загрузка...
Понравилось? Поделись с друзьями!
Бесплатная программа проектирования крыши домов
Когда идет речь про строительство или даже реконструкцию дома, то крайне важны все нюансы. Программа для проектирования крыши дома помогает рассчитывать все конструкционные параметры. Крыша в целом представляет собой довольно важную часть строений. Дело в том, что именно от такой конструкции напрямую будет зависеть, насколько качественно и долговечно будет служить коттедж для его владельцев. На фото видно, как происходит расчет домовой кровли в особой программе.
Для чего требуются такие программы
Программное обеспечение для проектирования кровли пригодится по множеству разных причин. Наиболее важными из них являются:
- Возможность производить расчеты точного числа требуемого кровельного материала.
- Благодаря просчетам есть возможность понять, какая денежная сумма требуется для осуществления миссии.
- Программы дают возможность владельцам дома увидеть, как она будет выглядеть в завершенном виде.
- Кроме того, посредством таких утилит можно узнать, какая кровельная форма лучше всего подойдет для определенного здания.
- Создание проект-плана и кровельной планировки помогает существенно ускорять строительный процесс или даже перестройку здания. Дело в том, что когда известно число требуемого сырья, рабочая скорость сильно повышается. Ознакомьтесь с представленным примеров кровельного расчета здания в специальной программе.
- Когда проект будет сконструирован (он поможет создавать кровлю), сводится к минимальной возможности допущения погрешностей в процессе кровельного монтажа.
- Еще, создание чертежей помогает незамедлительно рассчитывать часть будущей постройки. Это помогает сокращать число времени, затраченного на процесс, потому что отпадет надобность отрисовать проект своими руками.
Все представленные в совокупности факторы значительно и должны быть приняты во внимание. Из этого можно сделать вывод, что программное обеспечение, предназначенное для кровельного черчения, важны и их следует применять при этапе строительства или даже реконструкции постройки.
Подробности
Какие параметры требуется рассчитывать для кровли
Люди, которые неопытные в сфере строительства, могут даже предположить, что программное обеспечение для кровельного домового расчета предназначена только лишь для того, чтобы понять, как будет выглядеть конструкция по окончанию работ. Но в действительно это не всегда именно так. На фото видно процесс кровельного редактирования в программе Аркон. Подобные утилиты дают возможность точно определить все самые важные для долговечности и прочности конструкции характеристики. Программы помогают определять такие параметры:
- Длина балок, из которой будет изготовлена база кровли.
- Число требуемых стропил для конструкционной устойчивости.
- Кроме того, программное обеспечение, которое помогает сконструировать кровли онлайн, полноценно и качественно, рассчитывают требуемую степень прочности основания, чтобы была выдержана нагрузка от материала кровли.
- Программа для кровельного проектирования домов помогает определять, какое число материала для изоляции, который сохранит тепло и защищает от шумов, требуется покупать.
- Кроме того, специальные программы помогают рассчитать объем сырья, которое требуется для окончательного этапа кровельного монтажа.
- Одним из самых важных факторов, который помогает определять программа – это цена на такое сырье.
Произвести расчеты стоимости можно, если отталкиваться от расчетов строительного материала, которые выполнила утилита по кровельному проектированию постройки. Все такие моменты крайне важны и каждый из них должен быть обязательно определен при этапе планирования строительного процесса или обновления домовой крыши.
Какое программное обеспечение для проектирования крыш есть
Если вы подыскиваете, какую бесплатную программу для проектирования крыш дома скачать, следует выбрать самую лучшую. Раньше строители до того, как начать работы по оборудованию кровли дома, должны были нарисовать. На базе такого рисунка делали замеры требуемых параметров, которые переносились на заранее подготовленный план-проект, нанесенный на бумажный лист. Современным людям повезло больше. На скрине представлен интерфейс программы для расчета кровельных стропил. Ведь есть же специализированные утилиты, которые самостоятельно все просчитывают, главное, чтобы все параметры корректно указаны. Следует понимать, какие функции можно выполнять с тем или иным программным обеспечением, чтобы выбрать для себя тот, который по максимуму комфортный.
Автокад
Программа с самого начала выпуска начала пользоваться высокой степенью популярности. И это вовсе неудивительно, потому что регулярные обновления и улучшенные версии утилит помогают людям применять все новые и новые грани при изготовлении объемных типов конструкций, которые дают возможность досконально выстраивать процесс ремонтных и строительных работ. В видеоролике показан полный процесс кровельного расчета в программе Автокад.
Достоинства:
В программное обеспечение встроены объекты с разными формами, посредством которых можно конструировать различные структуры, которые идеально подходят под конкретные случаи.- Утилита дает возможность просматривать созданные в 2D объекты, а также в режиме 3D архитектурной визуализации.
- Еще у вас есть возможность распечатывать созданный чертеж, чтобы обустраивать кровлю по всем параметрам и нюансам.
- Внутри утилиты есть весь необходимый набор инструментов, которые требуются для наиболее разнообразных объектов.
- Посредством программы Автокад можно делать даже рекламные и презентационные ролики, которые помогают заказчикам в полной мере понять, как будет смотреться кровлю его дома.
- В программу можно загружать заранее подготовленные файлы, которые созданы в программе Ехсеl или засняты за фотоаппарат. После файловой загрузки можно с ними работать, совершенствуя посредством утилиты Автокад и добавляя требуемые для подготовки проекта элементы.
- Интерфейс программы Автокад для кровельного расчета дома довольно простой, потому что панель задач создана так, что она будет понятна и профессиональным мастерам по проектированию, и начинающим пользователям.
- Можно пользоваться такой программой и с любого персонального компьютера, планшета или телефона. По этой причине софт может быть примене потребителями услуг всех уровней.
Недостатки:
Для того, чтобы программное обеспечение работало без сбоев, полноценно, требуется обязательно уточнять, совместима ли подобранная версия программного обеспечения с операционной системой, которая установлена на ПК.
Профи Кровля
Такая утилита чаще всего применяется компаниями, которые будут оказывать услуги строительства всевозможным потребителям. Интерфейс программы Профи Кровля необычный, но удобный. При подготовке к строительству, вне зависимости от того, 1 или 3 этажа вы планируете возводить в здании, программное обеспечение поможет подсчитывать, какое число материалов требуется для осуществления миссии, в том числе, для кровли строения.
Достоинства:
Эта программа для проектирования крыши частного дома обладает удобным интерфейсом.- Четкое понимание того, какое количество сырья требуется закупать для высокого качества выполнения работ.
- Программа помогает четко просчитать, каким образом по максимуму экономно применять материал, чтобы даже отрезки пошли на дело, а не были выброшены.
- После создания план-проекта, программа для кровельного подсчета выдаст готовый чертеж, на базе которого можно осуществить возведение кровельной конструкции дома.
Недостатки:
В утилите Профи Кровля достаточно ограничено число функций. Чтобы монтаж крыши был произведен на высшем уровне, требуется как можно лучше подготовиться к такому процессу. Именно для того и придуманы программы, в которых можно делать проекты и отпечатывать чертежи такой конструкции. Главное, чтобы вы выбрали подходящую утилиту, в которой будет комфортно и удобно работать.
Хороший визуализатор должен уметь работать не только с интерьерами, но и быть готовым смоделировать дом или коттедж. Тем легче, что принципы создания окон, дверей, стен и всего остального и там, и там примерно одинаковы. В сегодняшнем уроке я расскажу как построить дом в 3d max c нуля.
Визуализация готового дома в 3ds max всегда начинается с чертежа. Хорошо, когда у заказчиков есть план, сделанный в AutoCad или ArchiCad, тогда его легко будет , чтобы затем сделать по нему модель. Но, в принципе, можно обойтись и картинкой с проставленными на ней размерами.
Для тренировки навыков можно скачать готовый дом на сайте: проект с чертежами и планами, и я так и сделала. Деревянный сруб рассматривать не будем, я подготовила для работы небольшой коттедж, площадью 75 кв.м. Вот его план:
Итак, начинаем с того, что подготавливаем подложку, на которой будем строить стены. Открываем программу, настраиваем . Затем создаем Plane размером 10×15 метров - примерно таковы габариты моего дома. Количество сегментов плоскости снижаем до 1-го.

Теперь переходим на вид Top, включаем режим Shaded и накидываем на плоскость план нашего этажа.

Проверяем, чтобы размеры совпадали с реальными: инструментом Box или Plane .

Если у вас стены меньше или больше, чем нужно, применяйте к плоскости модификатор UWV Map и подгоняйте размеры.

Теперь жмем Create/Shapes/Rectangle и обводим наши стены.

Конвертируем в Editable Spline и правим точки.

Добавляем новые вертексы с помощью кнопки Refine, обозначая окна и двери. Очень важно, чтобы в модели они были там же, где были поставлены при проектировании.

Проверяем, ничего ли не пропустили. Применяем к сплайну модификатор Extrude.

Выращиваем этажи. У меня он только один, потому я поставила значение 3000 мм.

Делаем цоколь
Теперь обозначим цоколь здания. Выбираем стены, дублируем их.

Удаляем модификатор Extrude. Получаем наш исходный сплайн. Во вкладке Rendering для него выставляем вот такие значения:

Опускаем цоколь к основанию стен.

Кстати, по такому принципу по чертежам можно смоделировать и фундамент здания.
Вырезаем окна и двери
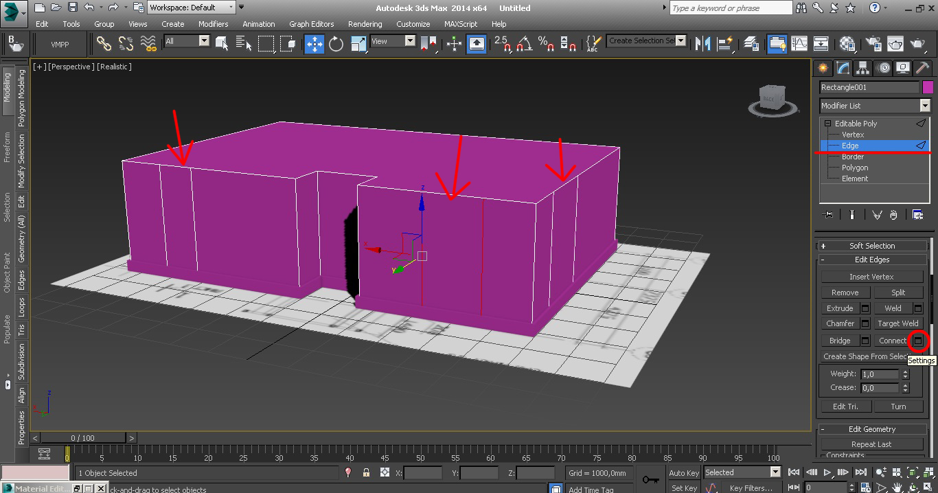
Теперь нам нужно сделать окна и двери. Сейчас у нас есть их вертикали, так как мы еще на этапе сплайна обозначили ширину и расположение окон и дверей, но нет высот. Щелкаем на коробке стен ПКМ/Convert to/Convert to Editable Poly.

Переходим на уровень редактирования Edge и выбираем попарно линии, относящиеся к окнам. Жмем кнопку Connect Settings (квадратик рядом с кнопкой).

Ставим значение 2, больше ничего не меняем - жмем OK. Делаем так для всех окон.

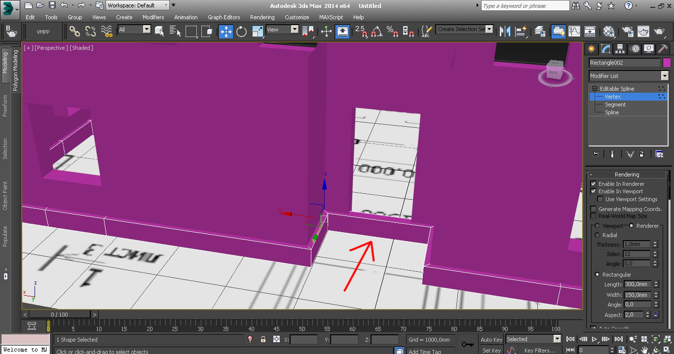
Переходим на боковой вид и выделяем все точки в режиме Vertex, которые относятся к нижнему краю окна. Задаем их значение по оси Z 800.

Для верхних это значение делаем 2000. Теперь дверь. Я ошиблась и забыла ее вставить, но это не беда. Я убрала цоколь из видимости, выделила верхний и нижний эйдж и добавила с помощью Connect вертикали, подогнав их по плану под размер двери.

Сразу же, пока нужные мне эйджи активны, добавила еще одну линию для верха двери с помощью Connect. Значение по оси Z ей задала 2000.

Теперь переходим на уровень редактирования полигонов. Удерживая Ctrl выделяю все полигоны окон и дверей и вдавливаю их кнопкой Extrude на 300 мм внутрь.

Теперь выделяю еще пол и «крышку» 3-d модели и удаляю эти элементы - они нам больше не нужны.

Делаем цоколь снова видимым. Сейчас в нем нет разрыва там, где дверь.

Сделаем его. Переходим на вид Top, выбираем цоколь, включаем привязку и ставим точки по краям двери.

Удаляем сегмент между точками и вот, все получилось:

Теперь осталось заполнить проемы. Туда можно вставить заранее скачанные готовые модели, либо воспользоваться теми, что предоставляет программа. Они находятся в меню Create/AEC Objects.

Создаем крышу
По принципу, как мы делали стены, перекидываем на нашу подложку план крыши. Затем строим Plane по ее контуру. Чтобы было удобнее смотреть на план, делаем плоскость будущей крыши полупрозрачной с помощью Alt+x. В параметрах Plane я задала две секции по горизонтали, для обозначения места стыка двух скатов крыши.

Конвертируем заготовку в Editable Poly. В режиме Edge выбираем инструмент Cut и вырезаем остальные контуры крыши.

Выбираем Edge конек и поднимаем его. Также поступаем с частью крыши, которая находится над дверью.

Теперь придадим крыше толщину. Применяем к ней модификатор Shell и задаем параметр Amount 100.

Осталось только закрыть мансарду, ведь сейчас у нас между крышей и стеной дыра. Включаем привязку, создаем Plane, цепляя его к краям стен.

Переводим в Editable Poly. Выбираем верхние его две точки в режиме Vertex, жмем кнопку Collapse, двигаем ее на свое место. По такому принципу заполняем и вторую нишу, под козырьком над дверью.

Вот и все, моделирование дома закончено: как видите, построить 3d модель самостоятельно вполне возможно за пару часов. Остался только текстуринг, а в качестве визуализатора можно выбрать Vray, либо Corona Render.

Конечно, это только основы, если хотите более подробно изучить строительство дома, то рекомендуем пройти хороший видеокурс.
Когда речь идет о строительстве или реконструкции дома, то важны все нюансы. Программа для расчета крыши дома, поможет рассчитать все параметры конструкции. Крыша в целом очень важная часть сооружений. Ведь именно от этой конструкции напрямую зависит, насколько долговечно и качественно будет служить дом для его жильцов.
Расчет крыши дома в специальной программе
Программа для проектирования крыши пригодится по многим причинам. Самые важные из них следующие:

Все эти факторы значительны и должны быть взяты во внимание. Отсюда можно сделать вывод, что программы, предназначенные для , важны и их стоит использовать на этапе планирования строительства или реконструкции здания.
Какие параметры обязательно необходимо рассчитать
Неопытные в строительном деле, могут предположить, что программа для расчета крыши дома предназначена исключительно для того чтобы увидеть, какой будет конструкция по завершению работ. На самом же деле это далеко не так.

Редактирование кровли дома в программе Аркон
Такие утилиты позволяют точно определить все важнейшие для прочности и долговечности конструкции, параметры. Программы помогут определить:

Все эти моменты важны и каждый из них, обязательно должен быть определен на этапе планирования строительства или реконструкции кровли дома.
Какие программы для проектирования крыш существуют
Раньше строители перед тем, как приступить к работе по оборудованию крыши домов, должны были нарисовать схему. На основании рисунка осуществлялись замеры необходимых параметров, которые переносились на предварительно подготовленный план, нанесенный на лист бумаги. Людям современности повезло.

Интерфейс программы для расчета стропил кровли
Ведь есть специальные утилиты, которые самостоятельно все просчитают, главное корректно указать параметры. Стоит понимать, какие функции возможно выполнить с тем или иным софтом, чтобы подобрать для себя тот, который максимально комфортен.
Автокад
Программа с начала своего выхода начала пользоваться высокой популярностью.
И это не удивительно, ведь постоянные обновления и новые версии утилиты помогают людям использовать все новые и новые грани в процессе создания объемных конструкций, которые позволяют досконально построить процесс строительных и ремонтных работ.
В видео показывается процесс расчета кровли в программе Автокад.
Преимущества

Недостатки
Для того чтобы программа полноценно и без сбоев работала, необходимо уточнить, совместима ли выбранная версия с программным обеспечением, установленным на компьютер.
Кровля Профи
Данная утилита чаще всего используется компаниями, которые указывают услуги строительства разным потребителям.

Интерфейс программы Кровля Профи
На этапе подготовки к строительству, не зависимо от того 1 или 3 этажа в здании планируется возводить, Кровля Профи поможет подсчитать, какое количество материалов необходимо для осуществления миссии, в частности, для крыши сооружения.
Преимущества
- Удобный интерфейс.
- Четкое понимание того, сколько сырья требуется закупить для качественного выполнения работы.
- Программа четко просчитает, каким образом максимально экономно использовать материал, чтобы даже отрезки были пущены в дело.
- После создания проекта, программа для расчета крыши выдает готовый чертеж, на основании которого можно осуществлять возведение конструкции кровли здания.
Недостатки
В утилите Кровля Профи довольно ограниченное количество функций. Чтобы установление крыши было осуществлено на высоком уровне, нужно хорошо подготовиться к данному процессу. Именно для этой цели и придуманы программы, в которых можно создать проект и напечатать чертеж этой конструкции. Главное, выбрать подходящую утилиту, в которой будет удобно и комфортно работать.
Благодаря этому визуальному конструктору, вы можете подобрать себе цвета и материалы, сочетающиеся друг с другом для вашего реального проекта дома.
Подбор цвета и дизайна фасада, кровли и других элементов наружного дизайна дома (экстерьера) в нашем бесплатном редакторе может стать по истине увлекательным. В тоже время это поможет вам определиться с выбором практически всех наружных отделочных материалов.
Наверняка вы хотите посмотреть, как будет смотреться новенькая крыша в сочетании с фасадом. Для подбора цвета кровли и фасада просто нажмите на соответствующую иконку слева и выбирайте тип материала, цвет и форму нарезки. Комбинируйте все составляющие для создания собственных дизайнерских стилей оформления дома.
Для простого подбора цвета крыши пройдите в соответствующий раздел конструктора дизайна и, после выбора волны или нарезки, выберите один из предложенных цветов палитры RAL или RR.
Используйте кнопку слева «ИЗМЕНИТЬ КАМЕРУ»! Это позволит рассмотреть ваш дизайн и материалы с более близкого расстояния и немного другого ракурса.
Прямо под главным изображением расположен список выбранных вами активных материалов. Чтобы передать их сразу все нам на просчёт, воспользуйтесь кнопкой «Отправить заявку». После этого менеджер вам перезвонит, проконсультирует и мы обсудим наше дальнейшее сотрудничество.
На текущий момент в конструкторе загородного дома содержится огромное количество изображений, основанных на настоящих фотографиях.
- 8 брендов битумной черепицы (более 70 линеек и более 400 крыш)
- 8 линеек цементно-песчаной черепицы (более 40 крыш)
- 40 линеек керамической черепицы (более 250 крыш)
- 10 линеек композитной черепицы (более 50 крыш)
- 20 линеек металлочерепицы (более 160 крыш)
- Также фальцевая и сланцевая кровли
- Более 500 вариантов отделки фасада (клинкер, сайдинг, штукатурка) в более чем 30 линейках
- Возможность смены цветов водостока, примыканий, оконных рам, дымника декоративных элементов. Смена материала и цвета забора. Более 50 вариантов подшивы карниза (дерево, пластик, профлист, софит). Настраиваемая входная группа (крыльцо). Более 80 вариантов цоколя из натурального камня. Присутствуют более 20 вариантов брусчатки
К тому же мы постоянно моделируем и дополняем данный функционал как новыми материалами, так и новыми разделами. Список обновлений.
Создай свой дом!
Также наша фирма предоставляет услуги по моделированию и визуализации экстерьеров!
Возможно вы ожидали найти на этой странице 3D дом онлайн, бесплатное CAD-проектирование дома или скачиваемую программу, однако тут лишь увлекательный двухмерный виртуальный дом со множеством переключаемых слоёв. Надеемся он вам понравится, и вы позвоните нам для заказа материалов или всеобъемлющей консультации по товарам, архитектуре, дизайну или монтажу.
Успехов вам в ваших начинаниях и финансового благополучия!
Графика для проекта смоделирована и отрендерина в программе Blender с рендером Cycles. Проект создан: Станислав Кириченко (графическая часть), Ирина Петрушкина (программная часть) под началом руководства торгово-строительной компании сайт.
Архитектурная визуализация — это удовольствие не из дешевых. Профессиональный 3D-дизайнер возьмет за разработку интерьера не одну тысячу рублей, а создание виртуального проекта целого дома и вовсе влетит в копеечку. Но так ли уж необходимо каждый раз обращаться к профессионалам? За последние 5-7 лет рынок программного обеспечения для архитектурной визуализации стал гораздо ближе к пользователю. Наряду со сложными пакетами для разработки трехмерной графики появились настольные программы, веб-сервисы и даже мобильные приложения, при помощи которых можно без особого труда увидеть, как будет выглядеть комната после ремонта, создать проект коттеджа или даже целого приусадебного участка со всеми необходимыми постройками.
Для работы с такими программными решениями не нужно вникать в премудрости полигонального моделирования, изучать правила расстановки источников света и долго подбирать параметры визуализации. Зато с их помощью можно увидеть, как будет выглядеть гостиная после перестановки мебели, оценить, сколько строительных материалов понадобится для внутренней отделки дома, и прикинуть, где на участке лучшепосадить деревья, а где — поставить лавочки.
⇡ Ashampoo Home Designer Pro 2.0
- Разработчик: Ashampoo
- Операционная система: Windows
- Распространение: shareware, $30
- Русский интерфейс: есть
Ashampoo Home Designer Pro можно рассматривать как «золотую середину» между сложными пакетами для 3D-визуализации и потребительскими приложениями. Работать с этой программой так же просто, как и с самым элементарным «конструктором» интерьера, но результат визуализации гораздо лучше, чем у большинства приложений начального уровня.
В зависимости от предпочтений можно выбрать один из двух вариантов моделирования: в 3D или же в двухмерном пространстве. По ходу работы можно без проблем переключаться между ними и даже отображать оба представления одновременно. Поскольку Ashampoo Home Designer Pro — программа специализированная, названия основных инструментов говорят сами за себя. Для постройки стен используется инструмент Wall, для вставки окон — кнопка Window, а дверной проем создается после нажатия на кнопку Door. В библиотеке программы огромное количество самых разных архитектурных объектов, поэтому и окна, и двери могут быть любого вида. Для этих объектов есть режим 3D-просмотра. Перед добавлением в проект их можно рассмотреть, как следует настроить, повращать. Программа сама посчитает площадь каждого помещения.
Если проект содержит больше одного этажа, можно воспользоваться специальной командой и перенести стены, пол и потолок с первого этажа на последующие (указав при этом высоту стен каждого этажа). Для создания крыши можно обратиться к библиотеке готовых объектов или же разработать свой вариант. Удобно, что приложение автоматически подсчитывает длину и площадь крыши.
Для того чтобы пользователь не забыл о каком-нибудь важном этапе, предусмотрен пошаговый мастер.

Кроме всего прочего, он может содержать информацию о подрядчике, сроках возведения здания, его расположении. Далее при работе над проектом можно учитывать географическое расположение, чтобы лучше понимать, как здание будет отбрасывать тени. Эти данные могут быть полезными при планировании приусадебного участка — они дадут возможность определить самое лучшее место для газонов, зоны отдыха, беседки и прочего.
При помощи Ashampoo Home Designer Pro можно создавать не только сами здания, но и внутреннюю обстановку. В библиотеке программы содержится множество образцов мебели. Очень удобно, что очень многие из них — это реальные модели, которые предлагаются известными производителями.
Для того чтобы 3D-проект дома был максимально приближен к реальности, можно использовать материалы и текстуры. Они широко применяются для имитации различных типов объектов во всех 3D-редакторах. В Ashampoo Home Designer Pro собрана хорошая коллекция материалов и текстур, которые необходимы для архитектурной визуализации.

Вы можете сделать стены каменными, кирпичными, обложить их вагонкой и так далее. После добавления материалов можно выполнить конечную визуализацию. Для повышения реалистичности на этом этапе можно использовать сглаживание, имитацию глобального освещения и прочие настройки.
⇡ SketchUp Make 2013
- Разработчик: Trimble
- Операционная система: Windows
- Распространение: бесплатно
- Русский интерфейс: есть
Долгое время программа SketchUp разрабатывалась под маркой Google, но теперь за нее отвечает компания Trimble. Впрочем, для конечного пользователя это мало что меняет — базовая версия программы (которая называется теперь SketchUp Make) по-прежнему бесплатна, а библиотека пользовательских трехмерных моделей, которая раньше называлась Google 3D Warehouse, доступна по сей день. Правда, называется уже SketchUp 3D Warehouse.
Когда в 2006 году компания Google приобрела SketchUp у @Last Software, было очевидно: поисковый гигант намерен сделать эту программу основным инструментом создания 3D-моделей для «Google Планета Земля». Однако пользователи с успехом применяли 3D-редактор и во многих других сферах. Благодаря этому в библиотеке программы за годы ее существования скопилось достаточно много моделей, которые могут использоваться при проектировании домов, приусадебных участков и интерьеров. Библиотека моделей SketchUp 3D Warehouse встроена прямо в окно программы. Искать модели можно по типу объекта или же по ключевым словам.

Впрочем, возможности SketchUp не ограничиваются готовыми библиотеками. Все объекты, необходимые для проекта, могут быть созданы вручную. При моделировании удобно использовать так называемые динамические объекты, которые изменяются в соответствии с ожиданиями пользователя. Например, если уменьшить размеры лестницы, число ступенек тоже пропорционально изменится. При создании архитектурных проектов также удобно пользоваться специальным инструментом «Рулетка», предназначенным для измерения расстояний. Пригодится и возможность добавления географических координат, которую можно использовать для просчета теней в разное время суток. Эта опция реализована через интеграцию с «Картами Google».
Встроенные возможности визуализации SketchUp довольно скромны, но для программы созданы десятки дополнений, при помощи которых можно решить эту проблему. Даже популярнейший фотореалистичный визуализатор VRay доступен для SketchUp. Начиная с версии SketchUp 2013, в программу интегрирован магазин дополнений, поэтому найти, скачать и установить нужное расширение можно, не покидая окно SketchUp.

Без использования дополнений на фотореалистичную визуализацию можно не рассчитывать, ведь SketchUp изначально позиционировалась как программа для создания набросков. Поэтому встроенными средствами можно представить проект лишь как рисунок: карандашный, маркером, красками и так далее. Впрочем, это представление в большинстве случаев может быть достаточно наглядным, да и много времени такая «визуализация» не займет.
⇡ Autodesk Homestyler
- Разработчик: Autodesk
- Операционная система: Android, iOS, веб-приложение
- Распространение: бесплатно
- Русский интерфейс: есть
Компания Autodesk известна своими программами для профессионального создания 3D-графики. Но, согласитесь, далеко не каждый найдет силы и время осваивать 3ds max только для того, чтобы узнать, как будет выглядеть комната после ремонта и перестановки мебели. Для более широкого круга пользователей, заинтересованных в архитектурной визуализации, компания Autodesk предлагает веб-сервис Autodesk Homestyler. Это упрощенный специализированный 3D-редактор, работающий непосредственно в браузере.

С его помощью можно быстро создать проект помещения, а затем наполнить его предметами мебели и другими необходимыми в доме объектами из предлагаемой библиотеки. Возводить стены можно вручную, используя комнаты разной формы, различные варианты стен, перегородок и проемов в стене. Гораздо удобнее создавать проект не с нуля, а работать с заранее подготовленным 2D-планом, который используется как подложка. Моделирование может выполняться в 2D- или в 3D-виде.

Библиотека готовых объектов отличается хорошей организацией, поэтому найти в ней нужную деталь очень просто. Основных категорий четыре: «Строительные работы», «Отделка», «Декор », «Ландшафт и улица ». И в каждой из них есть подкатегории. Например, в разделе «Отделка» можно перейти к подразделу «Кухня» и там выбрать раковины, столешницы, настольные и напольные шкафы и прочие предметы интерьера.
Сервис поддерживает создание многоуровневых проектов, поэтому разработка трехэтажного дома — не проблема. Но стоит иметь в виду, что увидеть два или больше уровней одновременно не получится — в окне веб-приложения возможна работа только над одним этажом за раз.
Autodesk Homestyler не только дает возможность увидеть, как будет выглядеть помещение, но и помогает спланировать покупку всех необходимых материалов. Все объекты, которые добавляются в проект, тут же появляются в разделе «Список покупок». Причем это относится не только к предметам мебели. Например, сервис быстренько подсчитает, сколько метров плинтуса и покрытия для пола понадобится во время ремонта. Такой список можно сразу же распечатать и дальше отправляться с ним в строительный супермаркет, чтобы оценить стоимость работ.

Работать с Autodesk Homestyler можно без регистрации, но создание учетной записи дает некоторые преимущества. Например, можно добавлять некоторые объекты каталога в избранное, чтобы позже быстро их находить. Кроме этого, можно сохранять свои проекты в галерее и дорабатывать их по мере необходимости.
С недавнего времени Autodesk Homestyler доступен не только как веб-сервис, но и как приложение для мобильных устройств на iOS и Android. Однако его задачи несколько иные, чем у веб-сервиса. Если при помощи браузерной версии Homestyler пользователям предлагается возводить стены, то мобильное приложение ориентировано на создание интерьеров уже готовых помещений. Держа в руках смартфон или планшет, пользователь должен сфотографировать комнату, после чего может добавлять в проект мебель, светильники, другие предметы интерьера, а также экспериментировать с материалами отделки, цветовым исполнением и пр. Готовые проекты можно отправить в ленту Facebook или же по электронной почте. Также в приложении есть лента проектов, которые созданы другими пользователями Autodesk Homestyler. Можно комментировать их, добавлять в избранное, подписываться на обновления ленты понравившихся дизайнеров.

⇡ Sweet Home 3D 4.1
- Разработчик: eTeks
- Операционная система: Windows, Mac, Linux
- Распространение: бесплатно
- Русский интерфейс: есть
Программе Sweet Home 3D был посвящен целый обзор на нашем сайте (см. «Sweet Home 3D: что нам стоит дом построить»), поэтому подробно на ней мы останавливаться не будем. Но не упомянуть об этом приложении в рамках данной статьи, конечно, было бы некорректно.
Sweet Home 3D — это полностью бесплатный кроссплатформенный 3D-редактор, ориентированный на создание архитектурных проектов. С этой программой одинаково легко работать и профессиональным архитекторам, и тем, кто далек от проектирования. Используя имеющийся план (его достаточно просто нарисовать на листке бумаги, сфотографировать и загрузить в программу), можно создать стены здания, добавить окна и двери. Инструментов для создания 3D-моделей в программе нет, но можно импортировать объекты в форматах OBJ, DAE, 3DS, LWS, а также пользоваться обширным бесплатным каталогом, доступным на сайте Sweet Home 3D. Среди способов представления готового проекта особый интерес представляет виртуальная прогулка по дому.

Со Sweet Home 3D можно работать даже без установки. Для этого понадобится только наличие Java и подключение к Интернету.

⇡ Заключение
К счастью, архитектурная визуализация в наши дни может быть не только профессией, но и хобби. Потребительские решения для 3D-дизайна радуют как своей простотой, так и возможностью бесплатного использования. Из четырех рассмотренных приложений три — полностью бесплатные. Впрочем, Ashampoo Home Designer Pro тоже стоит совсем недорого, особенно если сравнить с ценой профессиональных 3D-редакторов. В то же время и возможностей SketchUp Make, Autodesk Homestyler, Sweet Home 3D вполне достаточно для разработки небольших архитектурных проектов. И пусть с помощью этих программ невозможно получить изображения, которые были бы неотличимы от фотографий, но все же реалистичность тут — не самое главное. Основная цель — помочь увидеть пока еще несуществующий интерьер или экстерьер и максимально ускорить ремонт/строительные работы.
Строительство собственного дома – это очень важный и ответственный шаг. Одной из самых сложных вопросов в данной задаче является проектирование крыши. Как известно, её расчёт – это весьма непростой процесс. В таком случае будущему домовладельцу поможет программа для проектирования крыши дома. На сегодня в сети можно скачать большое количество разнообразных программ подобной тематики. Какая из них удобней и проще в работе?
Есть, конечно, специалисты, которые по старинке выполняют все необходимые расчёты вручную, но результат расчётов компьютерной программы и наглядней, и точнее. При этом совершенно не хотелось бы платить за подобное программное обеспечение слишком много. Например, такая программа для проектирования крыши дома, как FloorPlan3D – этот цифровой продукт подойдёт даже неискушённому в архитектурной сфере человеку. С её помощью можно создать трёхмерную планировку самого здания и провести расчёты материалов.
Удобство и простота интерфейса – важное достоинство этого софта. Ещё один плюс этого приложения – совершенно несопоставимая с программным обеспечением конкурентов стоимость.
Какая программа для проектирования крыши дома более универсальна
Одно из самых известных и популярных архитектурных приложение – это ArCon. С интерфейсом данной программы также разобраться довольно несложно. С помощью данного приложения можно не только полностью спроектировать дом, крышу, придумать дизайн внутренних интерьеров, но и полностью разобраться с ландшафтным дизайном. Если же Arcon будет рассматриваться только как программа для проектирования крыши дома, то в этом плане можно отнести данное приложение к лучшим вариантам программного обеспечения подобного рода. Впрочем, и цена соответствует.
Comments
Post a Comment